新加坡国际名校大一课程定向班招生简章|北二外国际本科

新加坡国际名校大一课程定向班招生简章
项目简介
为满足更多学员留学海外的需求,新加坡管理学院教学中心(北京)根据国际高校(伦敦大学伦敦政治经济学院、伯明翰大学、皇家墨尔本理工大学)专业课程要求开设新加坡国际名校大一课程定向班。本项目由国内外高校教师共同授课,项目办学地点在北京教学中心(北京二外海外教育培训中心),项目学生享有良好的教学和生活资源。
学生前五个月学习英语强化、学术英语、专业前置课程及背景提升;后六个月学习海外大学大一专业课。学生完成相关语言及专业课程学习并通过考核后,赴新加坡校区(新加坡管理学院)完成余下本科课程(因不同国家的学制不同,学习时长约2年3月至2年11个月),成绩合格即获得国际高校(伦敦大学伦敦政治经济学院、伯明翰大学、皇家墨尔本理工大学)学士学位。

新加坡管理学院北京教学中心简介
新加坡管理学院(英文名称:Singapore Institute of Management),简称SIM,由新加坡经济发展局组建而成,是新加坡建国前成立的4所高等院校之一。英国、澳洲等国的国际高校(伦敦大学伦敦政治学院、伯明翰大学、皇家墨尔本理工大学等)将其高素质学术及学位课程直接落地在新加坡管理学院,旨在为当地及国际学生提供直接进入国际高校的通道,学生顺利通过其学位课程后,将由国际高校为学生颁发其本科、硕士等文凭。新加坡管理学院于2022年在北京成立了教学中心,特为中国学生开通进入国际高校的通道。

项目优势
录取优势:申请无需雅思成绩,提供语言入学测试;通过语言强化及专业前置课程可直接获得新加坡管理学院全日制学籍;
课程设置优势:国内就读,大一专业课程设置与海外院校同步;
未来发展优势:国际名校,文凭含金量高,国内报考公务员优势明显;学生本科毕业后,可升读更高层次的世界百强名校硕士;学历认证,享受海归待遇。
留学费用优势:留学性价比高,留学费用仅是欧美国家留学费用的三分之一到四分之一;
环境安全优势:新加坡是全球10大最安全的国家之一,花园城市、环境优美;
学业规划
★国内阶段:北京二外海外教育培训中心
语言及专业前置课程(0.5年)
英语强化、微观经济学、商务统计、数学、会计、学术英语、背景提升。语言及专业前置课程在0.5年内达标的学生,可直接就读下一个阶段专业课。
- 英语强化模块(英语强化)培养学生听、说、读、写的基本英语能力,使学生能够自信地以口头和书面形式进行有效沟通,并为学生在后期参加海外教师全英文授课打下坚实的基础。
- 专业知识模块帮助学生掌握必要的专业知识,顺利通过专业课评估,达到衔接国际大一专业课程标准。
- 技能提升模块(学术英语、背景提升)是由海外名校教授主导,重点关注学生海外课程所需技能,如研究技能、论文编写、批判性思维的创建及运用、团队协作及决策等。
国际大一专业课程(0.5年)
商务英语、金融会计、商务统计、商务沟通、商务数学、微观经济学。
本模块为国际大一专业课程,学生需要掌握重要的商业沟通模式;了解必要的数学概念,提升逻辑思维,并与商业技术相融合,广泛适用于个人、企业和政府在稀缺性问题背景下的选择和决策等;掌握需求函数、供给函数、成本函数、无差异曲线、效用函数和其他相关经济概念在商业领域的运用等。
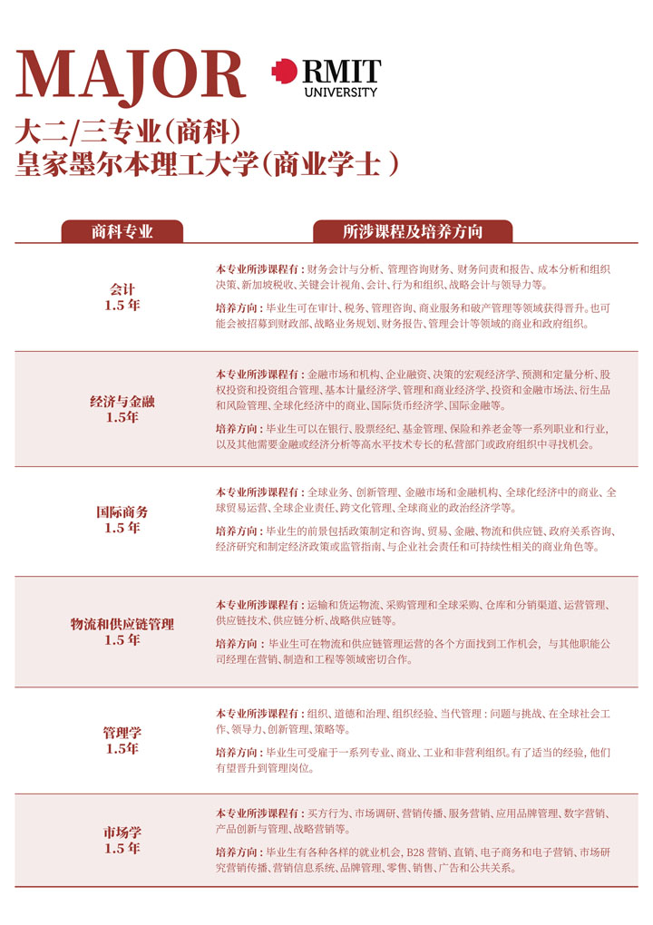
★国外阶段:新加坡校区(新加坡管理学院)(2年3个月-2年11个月)
人力资源管理、管理会计、商务金融、商法、宏观经济学、运营管理、商业信息系统、管理人员和公司架构、市场营销原理。
本模块主要帮助学生了解跨国集团人力资源和雇佣关系的基本要素,以及这些要素如何与国际业务战略联系;引导学生分析和制订管理决策所需的会计信息并掌握国际化管理会计技术,使他们在国际商业领域中能够计划、控制和做出正确的决策。







报名须知
招生对象
应往届高中毕业生及同等学力国际课程学生
报考要求
高中毕业证
学术成绩
高中三年成绩单(达到总成绩70%,高三成绩达到70%,不包含体育)或高考成绩单(达到总成绩53.33%)
语言成绩
高考英语成绩达到100分或以上(满分150分)
除上述要求外,如语言成绩达到以下标准者,也可申请入读项目课程(需提供考试成绩单扫描件):
a. 雅思 ≥ 5.5分(单项不低于5分)
b. 托福IBT ≥ 75分
c. 多邻国 ≥ 90分
d. 通过新加坡管理学院语言内测
报名流程
加老师微信gj17338140383;在老师的指引下完成报名
收费标准
学费:48000元/年/人
大一专业课程费、海外学籍注册费、背景提升费、留学服务费、住宿费具体金额以当年实际公布的收费标准为准,由海外大学授权单位收取。








项目咨询 | 预约访校 | 报名测试
✅长按下方二维码添加微信

-
微信咨询报名
√ 领取更多内容渠道资料
√ 提前录取 抢占学位
声明:图文来源于网络(如有侵权请联系删除)或校方提供,部分内容由AI生成,仅供参考,谨慎鉴别;最新招生公告以院校公布为准!